পণ্য পরিচিতি
HSF বায়োটেকের লক্ষ্য গ্রাহকদের উচ্চ-মানের এবং সবচেয়ে প্রতিযোগিতামূলক প্রদান করাফাইটোস্টেরল পাউডার. চীনের ফাইটোস্টেরল শিল্পের মানদণ্ডের খসড়া ইউনিট হিসাবে, HSF বায়োটেক দ্বারা উত্পাদিত LowcholTM প্ল্যান্ট স্টেরলগুলি দেশে এবং বিদেশে অনেক সুপরিচিত উদ্যোগ দ্বারা অত্যন্ত স্বীকৃত হয়েছে। ভাল ফাংশন, উচ্চ নিরাপত্তা এবং ফলপ্রসূ আবেদন ক্ষেত্র সঙ্গে পণ্য.
আমাদের কোম্পানি স্বাধীন মেধা সম্পত্তি অধিকার সহ মূল গবেষণা এবং প্রযুক্তিগত উদ্ভাবনকে অত্যন্ত গুরুত্ব দেয়। তাই, আমরা আমাদের বৈজ্ঞানিক ও প্রযুক্তিগত গবেষণা ও উন্নয়ন ক্ষমতাকে শক্তিশালী করে চলেছি এবং একটি বহু-স্তরের, উচ্চ-মানের এবং সুগঠিত প্রযুক্তি গবেষণা ও উন্নয়ন দল প্রতিষ্ঠা করছি যার মধ্যে অনেকগুলি অত্যাধুনিক জৈবিক ক্ষেত্রে মূল পেটেন্ট প্রযুক্তি রয়েছে। তাদের মধ্যে, মূল গবেষণা ও উন্নয়ন এবং উদ্ভিদ স্টেরল/ফাইটোস্টেরল এস্টারের উত্পাদন সম্পর্কিত 5টি জাতীয় পেটেন্ট রয়েছে।
প্ল্যান্ট স্টেরল পাউডার (পাইন) কি?
এটি এক ধরনের সাদা বা প্রায় সাদা পাউডার বা দানা, লম্বা তেল থেকে বের করা হয়। টাল তেল শুধুমাত্র শিল্প রোসিন উৎপাদনের জন্য একটি কাঁচামাল নয়, উচ্চ অসম্পৃক্ত ফ্যাটি অ্যাসিড তৈরির জন্য একটি সস্তা কাঁচামাল। লম্বা তেল ফাইটোস্টেরল সমৃদ্ধ এবং উচ্চ প্রয়োগের মান রয়েছে। -সিটোস্টেরলের পরিমাণ 70 শতাংশের মতো বেশি।
পণ্য স্ন্যাপশট | ||
উৎস | লম্বা তেল | |
স্পেসিফিকেশন | 98 শতাংশ | |
উপাদান | বিটা-সিটোস্টেরল | 70 শতাংশের বেশি বা সমান |
বিটা-সিটোস্ট্যানল | 15 শতাংশের কম বা সমান | |
ক্যাম্পেস্টেরল | 15 শতাংশের কম বা সমান | |
ব্রাসিকাস্টেরল | এর থেকে কম বা সমান 0.5 শতাংশ | |
স্টিগমাস্টেরল | 1.5 শতাংশের কম বা সমান | |
অন্যান্য স্টেরোল | 10 শতাংশের কম বা সমান | |
রাসায়নিক কাঠামো এবং CAS নম্বর | -সিটোস্টেরল, 83-46-5, 414.72 -সিটোস্ট্যানল, 83-45-4, 416.72 ক্যাম্পেস্টেরল, 474-62-4, 400.69 ক্যাম্পেস্তানল, 474-60-2, 402.70 স্টিগমাস্টেরল, 83-48-7, 412.67 ব্রাসিকাস্টেরল, 474-67-9, 398.67 | |
| ||
প্রস্তাবিত ডোজ | প্রতিদিন 2.4 গ্রামের বেশি নয় | |
*আবেদনের সুযোগ শিশু এবং ছোট শিশুদের জন্য খাদ্য অন্তর্ভুক্ত করে না | ||
ফাংশন

একটি উদাহরণ হিসাবে -সিটোস্টেরল নিলে, উপরের কাঠামো থেকে এটি দেখা যায় যে সিটোস্টেরল এবং কোলেস্টেরলের রাসায়নিক গঠন খুব একই রকম, শুধুমাত্র পাশের চেইনটি আলাদা। এই অনুরূপ রাসায়নিক গঠনটিও পরামর্শ দেয় যে ফাইটোস্টেরলগুলি কোলেস্টেরলের প্রাকৃতিক প্রতিযোগী।
অ্যাপ্লিকেশন
ফাইটোস্টেরল পাউডার(পাইন) ট্যাবলেট বা শক্ত ক্যাপসুলে ব্যাপকভাবে ব্যবহৃত হয়, অন্যান্য শুষ্ক উপাদানের সাথে মিশ্রিত করার ক্ষমতা।

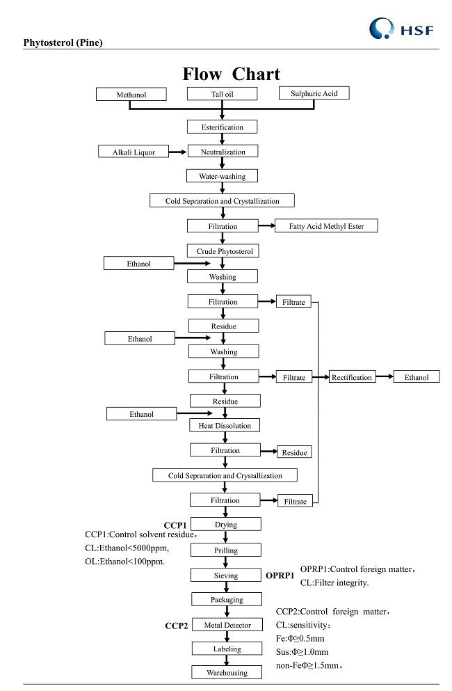
ফ্লো চার্ট
প্ল্যান্ট স্টেরলস (পাইন কাঠ) কাঁচামাল হিসাবে লম্বা তেল ব্যবহার করে ইস্টারিফিকেশন, ঠান্ডা বৃষ্টিপাত, পুনরায় ক্রিস্টালাইজেশন এবং প্যাকেজিং প্রক্রিয়া দ্বারা প্রস্তুত করা হয়।

স্পেসিফিকেশন

পুষ্টি তথ্য
স্পেসিফিকেশন: ফাইটোস্টেরল (পাইন)
প্রতি 100 গ্রাম
আইটেম | ইউনিট | মান |
শক্তি | kJ | 3696 |
প্রোটিন | g | 0 |
মোট চর্বি | g | 99.3 |
কার্বোহাইড্রেট | g | 0 |
সোডিয়াম | মিলিগ্রাম | 0 |
উপকরণ শীট
স্পেসিফিকেশন: ফাইটোস্টেরল (পাইন) 98 শতাংশ
উপকরণ | গঠন |
ফাইটোস্টেরল (পাইন) | 98 শতাংশের চেয়ে বড় বা সমান |
নিরপেক্ষ ফ্যাটি অ্যাসিড গ্লিসারাইড এবং অ্যাশ | 2 শতাংশের কম বা সমান |
শেলফ লাইফ
পণ্যটি ঘরের তাপমাত্রায় খোলা না থাকা আসল পাত্রে 24 মাসের জন্য সংরক্ষণ করা যেতে পারে।
প্যাকিং এবং স্টোরেজ
25 কেজি ফাইবার ড্রাম (খাদ্য গ্রেড) এবং এটি ঘরের তাপমাত্রায় শক্তভাবে বন্ধ পাত্রে সংরক্ষণ করা উচিত এবং তাপ, আলো, আর্দ্রতা এবং অক্সিজেন থেকে সুরক্ষিত।
সার্টিফিকেট

HSF বায়োটেক সর্বদা একটি চমৎকার হয়ে উঠতে প্রতিশ্রুতিবদ্ধফাইটোস্টেরল পাউডারসরবরাহকারী, গ্রাহকদের উচ্চ-মানের পণ্য এবং পরিষেবা প্রদান করে। আমাদের কোম্পানী বাজার-ভিত্তিক এবং সুবিধা-কেন্দ্রিক দৃঢ়ভাবে স্বাধীন গবেষণা এবং উন্নয়নের পক্ষে সমর্থন করে। আমরা অনেক বিশ্ববিদ্যালয়ের সাথে সহযোগিতামূলক সম্পর্ক স্থাপন করেছি, এবং প্রযুক্তিগত উদ্ভাবন এবং প্রযুক্তির রাস্তাটি প্রথমে নিতে প্রতিশ্রুতিবদ্ধ।
গরম ট্যাগ: ফাইটোস্টেরল পাউডার, চীন, কারখানা, প্রস্তুতকারক, সরবরাহকারী, প্রযোজক, পাইকারি, ক্রয়, মূল্য, বাল্ক, সেরা, বিক্রয়ের জন্য















